Banner del proyecto Nuno

Nuno

Nuno is a mobile platform designed to provide safe, reliable companionship and care for elderly adults in Venezuela, connecting them and their families with verified caregivers for daily activities, medical appointments, and emotional support.

The name comes from Nonno, the Italian word for grandfather, but in our platform, a Nuno is the caregiver, not the elder. The reframe was intentional: aging shouldn't carry a negative connotation. A Nuno is someone warm, trustworthy, and close. Need companionship? Find a Nuno.

Role

Product Designer

Collaborators

Isabella Guerra y Luisana Sotillo

Methods

UX Research / User Interviews / Surveys / Benchmark / Wireframing / Design Systems / Visual Design / Prototyping / Testing

Venezuela's invisible caregiving crisis

The starting point wasn't a product idea, it was a social emergency hiding in plain sight. Venezuela's migration crisis didn't only affect those who left. It left behind millions of elderly adults without their primary support network, facing isolation, health deterioration, and no accessible solution to find trustworthy care.

13%

of elderly adults in Venezuela live alone as a direct result of migration, without nearby family support. Source: CONVITE.

3M+

Venezuelans are over 60, with at least 10% living alone, a growing and entirely underserved market.

15

cigarettes a day is the documented health-risk equivalent of loneliness and social isolation in elderly adults, cited in CONVITE research.

0

technology-friendly solutions existed specifically designed to connect elderly Venezuelans with verified, accessible caregivers.

Primary Research

To better understand user needs, we conducted surveys targeting individuals with elderly family members, as well as potential caregivers. The goal was to identify key concerns, expected services, and trust factors when considering a caregiving platform.

72.4%

Health and wellbeing

Users expressed concern about their elderly relatives' overall health and wellbeing.

65.5%

Emotional support

Users highlighted lack of emotional support and companionship as a major issue.

58.6%

Extended time alone

Users reported worry about elderly individuals being alone for extended periods.

37.9%

Trustworthy caregivers

Users identified difficulty finding trustworthy caregivers as a critical barrier.

Service expectations

  • 75.9% prioritized help with daily tasks
  • 65.5% valued regular visits for companionship
  • 48.3% needed support for medical appointments or outdoor activities
  • 44.8% wanted medication management reminders
  • 34.5% valued personal care services (bathing, dressing)
  • 27.6% mentioned health monitoring as a need

Trust & safety expectations

  • 86.2% considered background verification essential
  • 72.4% valued direct communication with the caregiver during visits
  • 62.1% expected real-time tracking features
  • 55.2% wanted emergency notifications
  • 44.8% highlighted the importance of a panic button

Key takeaway: Users are not just looking for caregiving services — they are looking for trust, visibility, and emotional reassurance, especially when managing care remotely.

Benchmark

Care.com

Care.com reference

Strengths:

  • Broad range of services (childcare, elderly care, pet care), allowing for high versatility
  • Global reach, with a large and diverse user and caregiver base
  • Strong background verification system, with multiple levels depending on subscription plans

Weaknesses:

  • Lacks personalization due to its scale, missing the warmth and cultural closeness needed in the Venezuelan context
  • Interface not optimized for elderly users with low digital literacy

Mi hijo suplente

Mi hijo suplente reference

Strengths:

  • Focused specifically on elderly companionship, directly addressing similar needs to Nuno
  • Strong emotional positioning, framing caregivers as “substitute children,” which builds trust and empathy

Weaknesses:

  • Limited geographic coverage, reducing scalability compared to a fully digital platform
  • Limited technological optimization, resulting in a less efficient and scalable user experience

Uber-style care apps

Uber-style care apps reference

Strengths:

  • High operational efficiency, with fast response times and real-time service tracking
  • Strong safety infrastructure, including identity verification and live tracking
  • Intuitive and user-friendly interface, accessible for a wide range of users

Weaknesses:

  • Designed for transactional services (transport, delivery), not for emotional or long-term care relationships
  • Lacks specialization in elderly care, making it unsuitable for sensitive caregiving needs

Key insights: No existing solution combines deep trust mechanisms (verification + reputation), real-time safety features (GPS + emergency tools), and an experience specifically designed for elderly users, all within a platform adapted to the Venezuelan context.

This gap revealed an opportunity to design not just a service marketplace, but a trust-centered caregiving ecosystem.

Defining the Problem

Venezuela's migration crisis has created a silent epidemic of elderly isolation. As millions of Venezuelans have left the country in recent years, many older adults have been left behind without their primary support systems, often living alone and facing increasing levels of vulnerability, loneliness, and health risks.

Many of these elderly individuals lack daily assistance and meaningful companionship, while their families, often living abroad, are unable to provide consistent support or ensure their wellbeing from a distance. This situation has intensified emotional distress on both sides, combining physical isolation with constant uncertainty.

Despite the growing demand, there are no accessible, easy-to-use, and trustworthy platforms specifically designed to connect elderly individuals with verified caregivers in the Venezuelan context. As a result, families have no reliable way to guarantee that their loved ones are safe, accompanied, and properly cared for.

This creates a critical gap in elderly care, where the need for support continues to grow, but the systems to provide it remain insufficient.

Defining the user personas

Maria Rodriguez, 38

Marketing Manager · Living in Bogota · Venezuelan migrant

Maria left Venezuela three years ago and maintains daily contact with her mother, who is 74 and lives alone in Caracas. After a recent fall, her concern has increased significantly. While she wants to ensure her mother is safe and cared for, distance, financial limitations, and lack of trust in unknown caregivers make it difficult to find a reliable solution.

Remote care Trust concerns Family abroad

Don Carlos Mendez, 74

Retired teacher · Caracas · Living alone

Don Carlos is independent and values his autonomy. Although his children migrated years ago, he prefers not to feel like a burden. While he is open to companionship and occasional support, he is resistant to anything that feels invasive, overly technical, or that frames him as dependent. His experience with smartphones is limited, and complex interfaces quickly discourage him.

Autonomy Low digital literacy Companionship

Valentina Torres, 29

Nursing graduate · Caracas · Independent caregiver

Valentina is a trained caregiver who currently works informally, without a structured platform to validate her experience. She has encountered situations where clients were difficult or even verbally aggressive, with no formal way to report or protect herself. She is looking for a system that allows her to present her credentials, set fair pricing, and build a professional reputation.

Credential validation Safety Professional reputation

From insights to concept

We followed a Design Thinking approach to ensure the solution was grounded in real user needs and continuously validated through testing.

Nuno methodology process

Ideation

HMW:

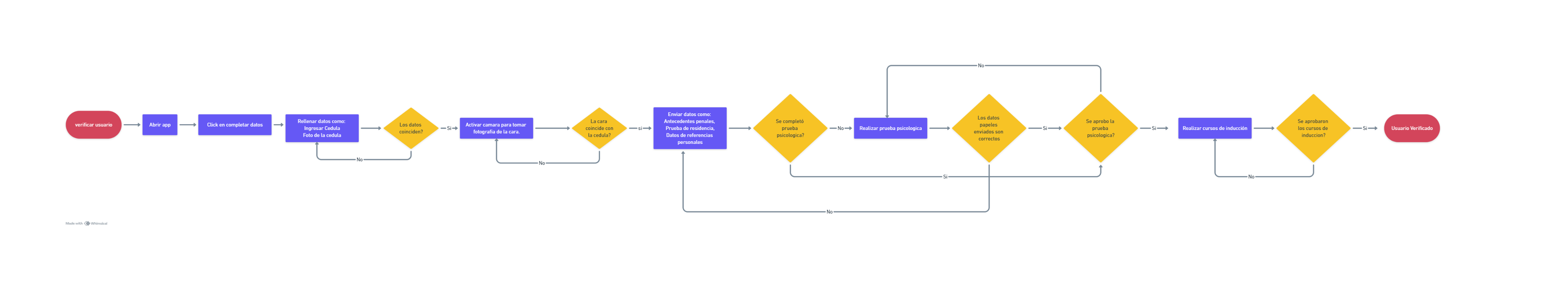
How might we connect elderly individuals living alone with trusted caregivers in a way that is safe, accessible, and easy to use; ensuring their wellbeing and peace of mind, even from a distance?

Business Model

Nuno's Revenue is generated through a commission-based model and strategic partnerships

The platform operates through a mobile app where users can find, book, and monitor verified caregivers. To ensure reliability, Nuno incorporates background verification, visible credentials, and a bidirectional reputation system, allowing both families and caregivers to build trust over time.

Revenue is generated through a commission-based model, charging 15%-20% per completed service, along with strategic partnerships with local businesses promoted within the app.

With 70.33% of users indicating they would use the platform at least once a week, the model is designed around recurring usage and sustained engagement.

Overall, the business model supports a scalable and sustainable ecosystem while reinforcing the platform's core value: trust.

Trust Safety Accessibility Recurring use

Brand Rationale

Nuno brand concept

"Nuno" comes from Nonno, the Italian word for grandfather. We chose this name because it evokes a warm and close tone, creating a sense of trust and familiarity.

Nuno is easy to remember, friendly, and simple to pronounce for users of all ages, something essential, given that the platform is designed for both elderly adults and their families.

Additionally, Nuno conveys empathy and support, representing caregivers as people who accompany and assist, fostering a human connection. This perfectly reflects our mission: not only to provide physical assistance, but also emotional companionship for elderly individuals, who often face situations of loneliness.

Brand Colors

Nuno brand colors

Brand Tone

Nuno's tone should be warm, close, and reassuring. Every interaction, whether with caregivers or families, should convey calmness and trust. It is optimistic, yet serious when addressing topics related to safety and protection.

Warm Reassuring

Brand Voice

Nuno's voice is empathetic and direct. It communicates in a simple and clear way, avoiding jargon or complex terminology, as accessibility is a priority. It speaks in a conversational, human way, like talking to a close friend. While maintaining the care and responsibility of a service that understands the importance of what it provides.

Empathetic Clear

Defining flows

Nuno flow 1 Nuno flow 2 Nuno flow 3

Wireframes (Low Fidelity)

Wireframes low fidelity for Nuno

Design System

Nuno design system

Testing what we assumed to be true

Once we had a working prototype, we put it in front of real users across all three personas. The goal wasn't to validate that it looked good, it was to find the flows that created friction before someone could get the help they needed, or feel safe enough to provide it.

01

Recruit

Participants matched all three personas: family members of elderly adults, elderly users with limited digital experience, and active or potential caregivers.

02

Task-based testing

Users completed defined tasks per persona: book a caregiver for a specific activity, review a caregiver's verification profile, rate a completed visit.

03

Observe & note

We tracked hesitation moments, incorrect taps, and verbal confusion without intervening.

04

Synthesize & prioritize

Friction points were mapped by frequency and severity across all three user types.

This process helped us identify where trust signals, accessibility, and task clarity needed to be strengthened before moving forward.

The tasks assigned to users were:

  • Find and book a caregiver for a medical appointment
  • Review a caregiver's full verification profile
  • Activate and follow a live visit via GPS
  • Use the panic button and confirm it reaches the right contact
  • Rate a completed visit as both caregiver and family
  • Navigate the home screen as an elderly user

User feedback highlights:

  • The activity-based booking felt natural and reduced anxiety around "asking for help".
  • The verification profile gave family users immediate confidence, seeing what was checked mattered more than just seeing a badge.
  • Elderly users needed larger touch targets and simpler navigation, which confirmed the need for the simplified elder view.
  • Caregivers responded positively to having their own profile with ratings and credentials visible.
Testing confirmed that the bidirectional design, protecting and empowering all three users, was the right strategic direction. The main friction points were in the caregiver onboarding flow, which required simplification without sacrificing the depth of verification that gave the platform its credibility.

Challenges

Designing for three users with opposing needs

Most platforms design for one primary user. Nuno had three, the elderly adult, the caregiver, and the family, each with legitimate but sometimes conflicting needs. Prioritizing one risked alienating the others. Every flow, every permission, every piece of copy had to serve all three simultaneously.

Our approach: We mapped every key interaction against all three user perspectives before designing a single screen. When tensions arose, like how much information to show the family vs. respecting the elder's privacy, we defaulted to the principle of dignity first, safety second, convenience third.

Protecting caregivers, not just the elderly

A common assumption in caregiving apps is that vulnerability only exists on one side. Our research challenged that. Elderly adults can also be abusive, verbally, emotionally, or physically, and caregivers have no formal recourse in informal arrangements.

Our approach: We designed a bidirectional reputation system. After each visit, both the caregiver and the family rate the experience independently. This gave caregivers a voice and a record, making the platform safe and fair for everyone, not just the person being cared for. Over time, both profiles build trust through real interactions.

Building trust before the first visit

Inviting a stranger into the home of a vulnerable person requires an enormous leap of faith, especially in Venezuela, where institutional trust is historically low. A generic "verified" badge wouldn't be enough.

Our approach: We made the verification process transparent and specific. Caregivers go through a structured onboarding that collects criminal background checks, personal references, address verification, and health certifications where applicable. Rather than hiding this behind a single checkmark, we surface the details in the caregiver profile, showing families exactly what was verified and how. Transparency was the trust mechanism.

A pricing model that reflects real expertise

Not all caregivers offer the same service. Someone with nursing training providing medical support should not be priced the same as someone offering companionship over coffee. But letting caregivers set arbitrary prices would create inconsistency and erode trust.

Our approach: The app suggests a base rate calibrated to the type of activity selected. Caregivers with health specializations can adjust upward from that baseline, their credentials, visible in their profile, justify the premium. This created a transparent, merit-based economy within the platform that felt fair to both sides.

Real-time safety for both parties

GPS tracking and a panic button were obvious safety features for the elderly adult. But we quickly realized the caregiver also needed protection, entering a stranger's home carries its own risks.

Our approach: GPS activates for both the caregiver and the elder the moment a visit begins, not just one side. The panic button connects to the responsible family member immediately. The in-app chat between caregiver and family is only enabled during an active visit, preserving privacy outside of sessions while ensuring open communication exactly when it matters most.

What this project taught me

Trust is a design material

You can't claim an app is safe, you have to prove it at every touchpoint. The copy in the verification flow, the structure of the caregiver profile, the moment the GPS activates, each of these either builds or erodes trust. We learned to treat trust as a design deliverable, not a brand promise.

Designing for cognitive accessibility is designing for everyone

Making the interface simple enough for a 75-year-old with limited digital experience made it better for every user. Constraints produce clarity. The simplified elder view became a model for how all flows should feel, not dumbed down, but focused.

The reframe is the product

Changing "book a caregiver" to "plan an activity" wasn't a copy change. It was a fundamental rethinking of what the product was for. Research gave us the language; design gave it form. The lesson: the most important design decision is often the one that happens before you open Figma.

Vulnerability exists on both sides of every transaction

Our biggest assumption going in was that the elderly adult was the only vulnerable party. Research broke that assumption completely. Designing for the caregiver's safety and dignity made the product more ethical, more complete, and ultimately more trustworthy for everyone.

Back to home

Explore other projects

Portada del proyecto eSignals

eSignals

Project

eSignals is a mobile trading signals platform designed end-to-end for Envision Signals and launched live on iOS and Android.

Read More
Portada del proyecto Api

Api

Study case

API is an app that helps you take care of your mental health while connecting you with a supportive community.

Read More
Portada del proyecto KVN Design

KVN Design

Project

KVN Design is an interior design studio redesign focused on a more refined, editorial, and intuitive portfolio experience.

Read More